戻る?
参考サイト:Twitter API 登録 (アカウント申請方法) から承認されるまでの手順まとめ
参考サイト:Tweepyを使って、PythonでTwitterのAPIを超簡単に操作する
参考サイト:【WSL入門】第1回 Windows 10標準Linux環境WSLを始めよう
jupyter-notebookと打てばいい.
$ wslpath 'C:\Users\you\Documents' /mnt/c/Users/you/Documents
$ wslpath -w /mnt/c/Users/you/Documents C:\Users\you\Documents
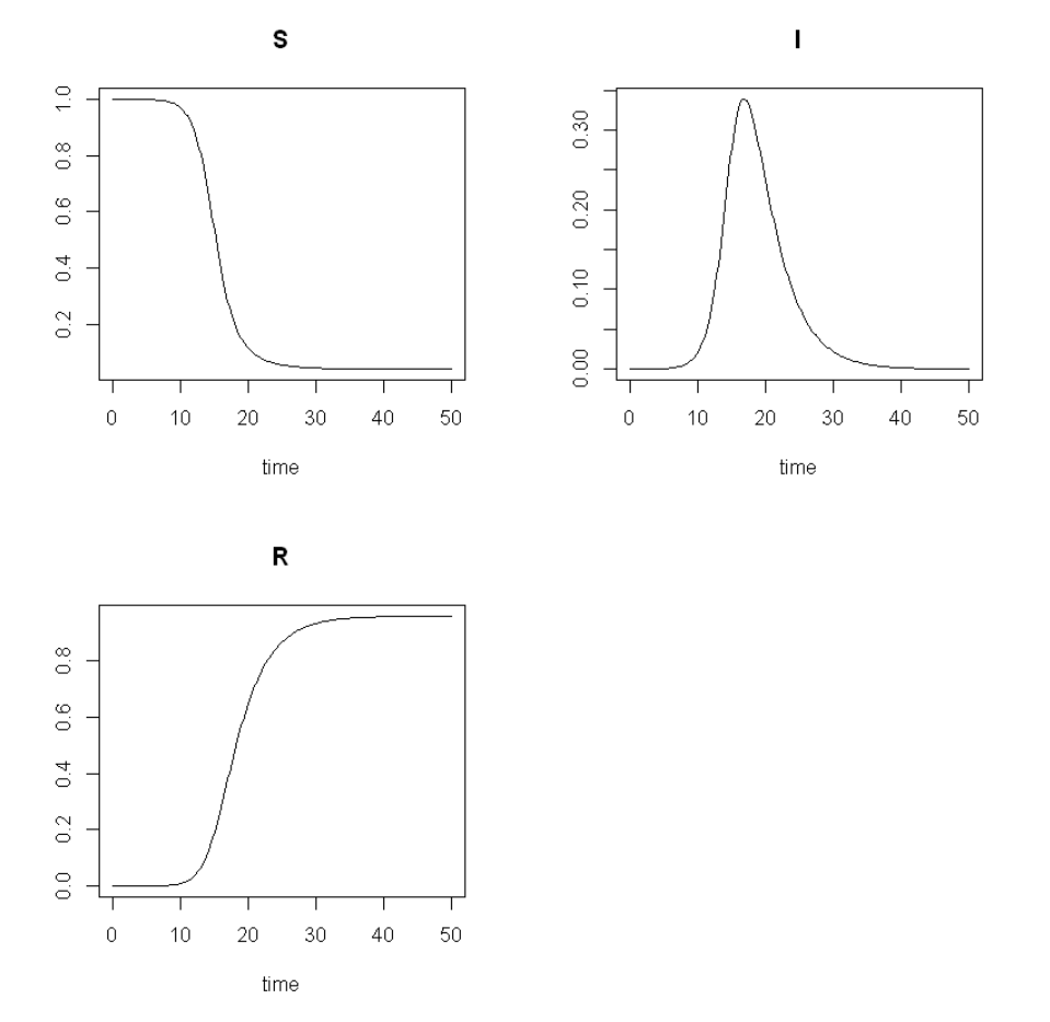
参考サイト:R でシミュレーションする格子の上の SIR モデル
参考サイト:SIRモデルからはじめる微分方程式と離散時間確率過程
参考論文上で提案されているモデルを実際にグラフ化できるか.